GitOps
Das Praxisbuch für DevOps-Teams und Systemarchitekten
Flexible, herstellerunabhängige CI/CD-Tools für Enterprise-Umgebungen
Rheinwerk Verlag |
|
Autor:in |
|
679 Seiten, Hardcover |
|
Erschienen |
12/2025 |
978-3-367-10786-5 9783367107865 |
Moderne GitOps- und CI/CD-Systeme für Enterprise-Umgebungen
GitOps bildet gemeinsam mit bewährten CI/CD-Praktiken das Rückgrat moderner Container-Infrastrukturen. Erst durch den durchgängigen, automatisierten Fluss vom Commit bis zum laufenden System werden Anwendungen sicher, auditierbar und flexibel bereitgestellt. Genau hier setzen Werkzeuge wie Tekton (OpenShift Pipelines), ArgoCD (OpenShift GitOps), Argo Rollouts sowie Security- und Compliance-Tools an. Sie ermöglichen vollautomatisierte Deployments, Infrastructure as Code (IaC) und operatorgestützte Verwaltungsmodelle. Auf dieser Grundlage entstehen resiliente Systeme, die sich zuverlässig für produktive Workloads eignen – unabhängig davon, ob sie in der Cloud oder On-Premises betrieben werden.
Herstellerunabhängige Tools ohne Vendor Lock-In
Ein wesentlicher Vorteil moderner GitOps-Architekturen ist die Flexibilität der eingesetzten Komponenten. CNCF-basierte Werkzeuge wie Tekton, Argo, die Cluster-API oder Crossplane haben sich in Kubernetes- und OpenShift-Umgebungen seit Jahren bewährt. Sie decken sämtliche Anforderungen ab, die im Enterprise-Kontext relevant sind, von automatisierten Deployments über Security bis hin zu Auditing. Dank ihrer Offenheit entstehen portable Setups, die langfristig planbar bleiben und nicht an einen bestimmten Anbieter gebunden sind. OpenShift unterstützt diese Technologien mit EUS-SLAs von bis zu drei Jahren pro Version und schafft so zusätzliche Investitionssicherheit.
Best Practices: Von der Planung bis zum produktiven Betrieb
Durchdachte Planung ist entscheidend, um GitOps- und CI/CD-Systeme effizient aufzubauen. Mit fundiertem Hintergrundwissen und praktischen Markteinschätzungen lassen sich Architekturen gestalten, die schnelle Innovations- und Release-Zyklen ermöglichen. Automatisierte Deployments, integrierte Sicherheits- und Audit-Checks sowie klare Prozesse bilden dabei die Grundlage für stabile und zukunftsfähige Container-Infrastrukturen. Praxisnahe Beispiele zeigen typische Fallstricke und Lösungswege, sodass leistungsfähige Pipelines entstehen, die alle Enterprise-Anforderungen erfüllen.
Vollautomatisierung mit Operatoren
Ein hoher Automationsgrad ist unverzichtbar, um containerisierte CI/CD- und GitOps-Systeme zuverlässig und kosteneffizient zu betreiben. Kubernetes- und OpenShift-Operatoren übernehmen zentrale Aufgaben wie Installation, Konfiguration, Skalierung und Updates. So lassen sich nicht nur einzelne Anwendungen, sondern komplette Cluster-Flotten und zugehörige Infrastrukturen vollautomatisiert verwalten. Modulare, intelligent aufgebaute Setups sorgen dafür, dass die Systeme auch zukünftigen Anforderungen gewachsen sind.
Mit diesen Bausteinen entstehen moderne, unabhängige und hochautomatisierte GitOps-Stacks, die Unternehmen Wettbewerbsvorteile verschaffen und eine stabile Grundlage für nachhaltige Softwareentwicklung bieten.
Vom Commit bis zum Deployment
Konzepte verstehen
Pipelines aufbauen
Security gewährleisten
Aus dem Inhalt
- CI/CD & GitOps: Basics, Use Cases und strategische Aspekte
- Tools und Konzepte
- Arbeit mit Operatoren
- CI mit Tekton/OpenShift Pipelines
- CD mit Argo CD/OpenShift GitOps
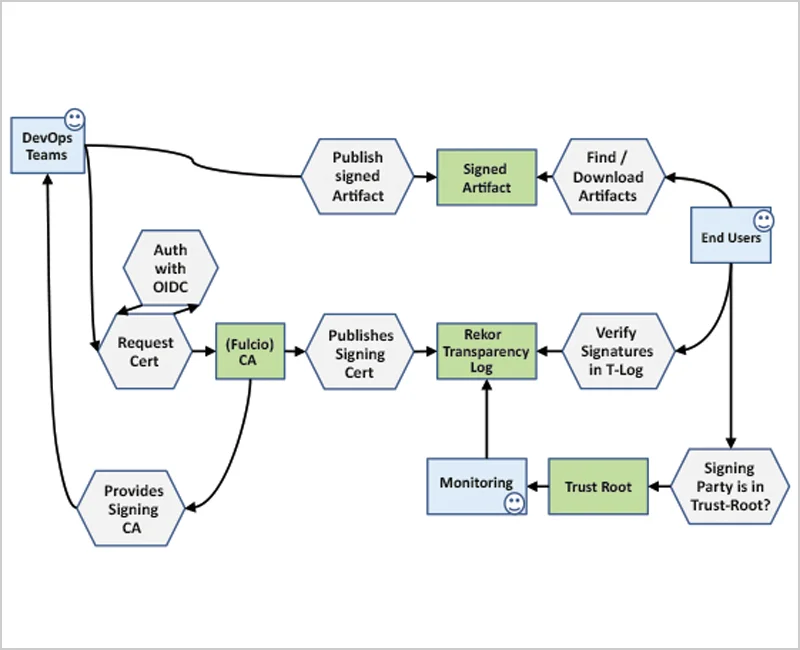
- Supply Chain Security: Sigstore, Cosign, Tekton Chains
- Pipelines as Code, Argo Workflows
- Policies as Code: Kyverno und OPA Gatekeeper
- Secret-Management: Tools, Konzepte und Hands-on
- Progressive Delivery mit Argo Rollouts
- IaC: Kubernetes-Cluster per Cluster API provisionieren
- IaC und "Everything as Code": Crossplane
In dieser Leseprobe erläutert Oliver Liebel, wie moderne CI/CD- und GitOps-Praktiken strategisch sinnvoll geplant und in Unternehmensumgebungen eingesetzt werden. Der Autor zeigt, warum generische, plattformunabhängige Tools wie Tekton, Argo CD, Argo Rollouts, die Cluster API oder Crossplane langfristig mehr Flexibilität, Sicherheit und Zukunftssicherheit bieten als proprietäre Lösungen. Lesen Sie, wie echte GitOps-Prozesse funktionieren, welche Prinzipien dafür entscheidend sind und wie Sie damit Infrastruktur, Anwendungen und ganze Cluster automatisiert und nachvollziehbar verwalten.
Wer hat's geschrieben?
Dipl.-Ing. Oliver Liebel ist LPI-zertifizierter Linux-Enterprise-Experte, Partner von Red Hat und SUSE und steht in engem Kontakt mit NVIDIAs EGX-Abteilung. Er ist seit vielen Jahren als Dozent, Autor, Berater und Systemarchitekt für namhafte Unternehmen, internationale Konzerne und Institutionen auf Landes- und Bundesebene tätig. Der Spezialist für skalierbare und GPU-beschleunigte Container-Cluster auf Kubernetes-/OpenShift-Basis, High-Availability Cluster, Verzeichnisdienste und Software-Defined Storage greift dabei auf eine 30-jährige Berufserfahrung zurück.
Rheinwerk Verlag |
|
Autor:in |
|
679 Seiten, Hardcover |
|
Erschienen |
12/2025 |
978-3-367-10786-5 9783367107865 |

